SteveVT
Petty Officer 2nd Class
- Joined
- Jul 31, 2017
- Messages
- 163
More adventures with my 1986 Mariner 8hp 8M (manual) 6GI (Yamaha built). Had a great day going up and down river fishing, but she died at the very last moment coming into the dock, and couldn't be re-started. This time an ignition problem. No spark on either cylinder.
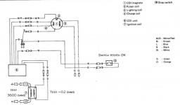
I've pulled the coil and tested resistance. On the primary side it's about 0.2 ohms (my meter isn't able to get more accurate than that) and on the secondary side (between the two plug wires, it's about 3600 ohms. I think those values are about what they are supposed to be.
I tested the On-Off Switch (really a kill switch- short to ground type) with the white wire disconnected from the CDI unit and connected to my multimeter, and the switch is definitely good. "On" is open on the white wire, and "Off" connects the white wire to ground.
I also tried to start the motor by disconnecting the white wire, to eliminate the kill switch and again, no spark.
So that pretty much leaves the CDI unit, or the trigger or power coil. My question is, how can I determine which it is?
I'm attaching a schematic from a mostly similar Yamaha, with a couple added notes about what I've tested and the values I got so far.
Thanks for your help in advance!
I've pulled the coil and tested resistance. On the primary side it's about 0.2 ohms (my meter isn't able to get more accurate than that) and on the secondary side (between the two plug wires, it's about 3600 ohms. I think those values are about what they are supposed to be.
I tested the On-Off Switch (really a kill switch- short to ground type) with the white wire disconnected from the CDI unit and connected to my multimeter, and the switch is definitely good. "On" is open on the white wire, and "Off" connects the white wire to ground.
I also tried to start the motor by disconnecting the white wire, to eliminate the kill switch and again, no spark.
So that pretty much leaves the CDI unit, or the trigger or power coil. My question is, how can I determine which it is?
I'm attaching a schematic from a mostly similar Yamaha, with a couple added notes about what I've tested and the values I got so far.
Thanks for your help in advance!
Attachments
Last edited: